Giới thiệu chung về sản phẩm:
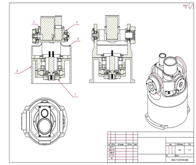
Tên sản phẩm: Hệ thống thân vỏ, Kết cấu động học - cơ khí 2 bậc tư do
Ứng dụng: Camera
Công ty cổ phần HBEE thực hiện thiết kế ngược các sản phẩm theo yêu cầu khách hàng - Revert Design.
Nghiên cứu, thiết kế, chế tạo sản phẩm theo mẫu.
Sản phẩm:
Hồ sơ thiết kế, Quy trình công nghệ, Sản phẩm
.png)
Tên sản phẩm: Hệ thống thân vỏ, Kết cấu động học - cơ khí 2 bậc tư do
Ứng dụng: Camera











